Epitheaflagallin is known for its rich antioxidant content. It can inhibit EGFR signaling and the activity of glutamate dehydrogenase 1/2 (GDH1/2, GLUD1/2), and is often used in research related to antioxidation, anti-inflammation and anti-tumor effects.
EGCG is the most abundant catechin compound in green tea. Its powerful antioxidant capacity is mainly attributed to its ability to scavenge oxygen free radicals, protecting cells and DNA from damage closely related to cancer, heart disease, and other serious illnesses. Studies have shown that EGCG not only exists stably in the body but also exerts its anti-tumor effects through multiple mechanisms, including inducing apoptosis, cell cycle arrest, and regulating carcinogen metabolism. Its pharmacological effects are primarily based on the following mechanisms of action:
1. Antioxidant: EGCG possesses powerful antioxidant capabilities, effectively eliminating free radicals in the body and reducing oxidative stress damage to cells. Free radicals are byproducts of cellular metabolism; excessive free radicals can lead to cell damage and subsequently trigger various diseases. EGCG neutralizes free radicals, protecting cells from damage and thus achieving an antioxidant effect. It has shown beneficial preventative or therapeutic effects in diseases such as Parkinson's disease, Alzheimer's disease, stroke, and obesity.
2. Induction of apoptosis and cell cycle arrest: Many studies have shown that EGCG triggers cell growth arrest pathways by regulating cyclin D1, cdk4, cdk6, p21/WAF1/CIP1 and p27/KIP1, and induces apoptosis by generating ROS and caspase-3 and caspase-9, which can be used for chemoprevention against cancer cells.
3. Induction or inhibition of drug-metabolizing enzymes: EGCG can alter carcinogenic metabolism by inhibiting phase I drug-metabolizing enzymes CYP, increasing their activity, or regulating the gene expression of phase II binding enzymes. These binding enzymes can regulate a variety of biological events, such as acetylation, methylation, glucuronidation, sulfation, and coupling.
4. Regulation of cell signaling: NF-κB is normally activated by free radicals, inflammatory stimuli, cytokines, carcinogens, tumor promoters, endotoxins, gamma radiation, ultraviolet radiation, and X-rays. Once activated, it translocates to the nucleus, where it induces the expression of over 200 genes, which have been shown to inhibit apoptosis and induce cell transformation, proliferation, invasion, metastasis, chemotherapy resistance, radioresistance, innate immunity, and inflammation. Multiple studies have shown that EGCG exerts its anti-tumor effects by inhibiting the NF-κB signaling pathway.

Mechanism of action of EGCG
Antioxidant research
Alzheimer's disease (AD) is the most common cause of dementia, characterized by a significant decline in memory and cognitive abilities, along with corresponding pathophysiological features including amyloid-β peptide (Aβ) accumulation, tau protein hyperphosphorylation, neuronal loss, and brain inflammation. EGCG, as a potent free radical scavenger, acts as an antioxidant by modulating inflammatory processes involved in neurodegenerative diseases (such as ferroptosis and microglia-induced cytotoxicity) and inducing signaling pathways related to neuronal survival. It also reduces tau hyperphosphorylation and accumulation, thereby preventing Aβ formation and subsequent accumulation.
Furthermore, EGCG induces autophagy by targeting the mTOR pathway, demonstrating its potential for the prevention and treatment of oxidative stress-related cardiovascular diseases. Therefore, EGCG may be a suitable candidate for finding potential therapeutic compounds for neurodegenerative diseases involving inflammation and oxidative stress, as well as cardiovascular and cerebrovascular diseases.

The impact of EGCG-mediated metal chelation on Alzheimer's disease pathology
anti-cancer research
In vitro, EGCG has been shown to induce growth inhibition and apoptosis in many human cancer cell lines, including leukemia, melanoma, breast cancer, lung cancer, and colon cancer.
Studies have shown that EGCG blocks G1 cell division, while curcumin blocks S/G2M cell division. EGCG exhibits anti-proliferative activity against tumor cells by blocking the binding of growth factors to their receptors and inhibiting mitotic signal transduction. Similarly, EGCG has been shown to have chemopreventive effects by inhibiting oncogenic processes such as initiation, promotion, and progression (as shown in the figure).
In addition, EGCG plays an important role in cancer management by regulating various cell signaling pathways, such as regulating proliferation, apoptosis, angiogenesis, and killing various types of cancer cells.

The role of EGCG in inhibiting cancer formation
Drug delivery system research
Despite its efficacy and safety, EGCG's impact on cancer prevention remains controversial due to its poor bioavailability. Several studies have shown that the poor in vivo bioavailability of EGCG can be overcome through nanotechnology-based strategies such as encapsulation, liposomes, micelles, nanoparticles, and various other formulations. For example, EGCG cholecysts could serve as a novel delivery system to improve EGCG stability and bioavailability, demonstrating significant potential applications (see figure below).

EGCG bile corpuscles, as a novel delivery system, can improve the stability and bioavailability of EGCG.
Antiviral research
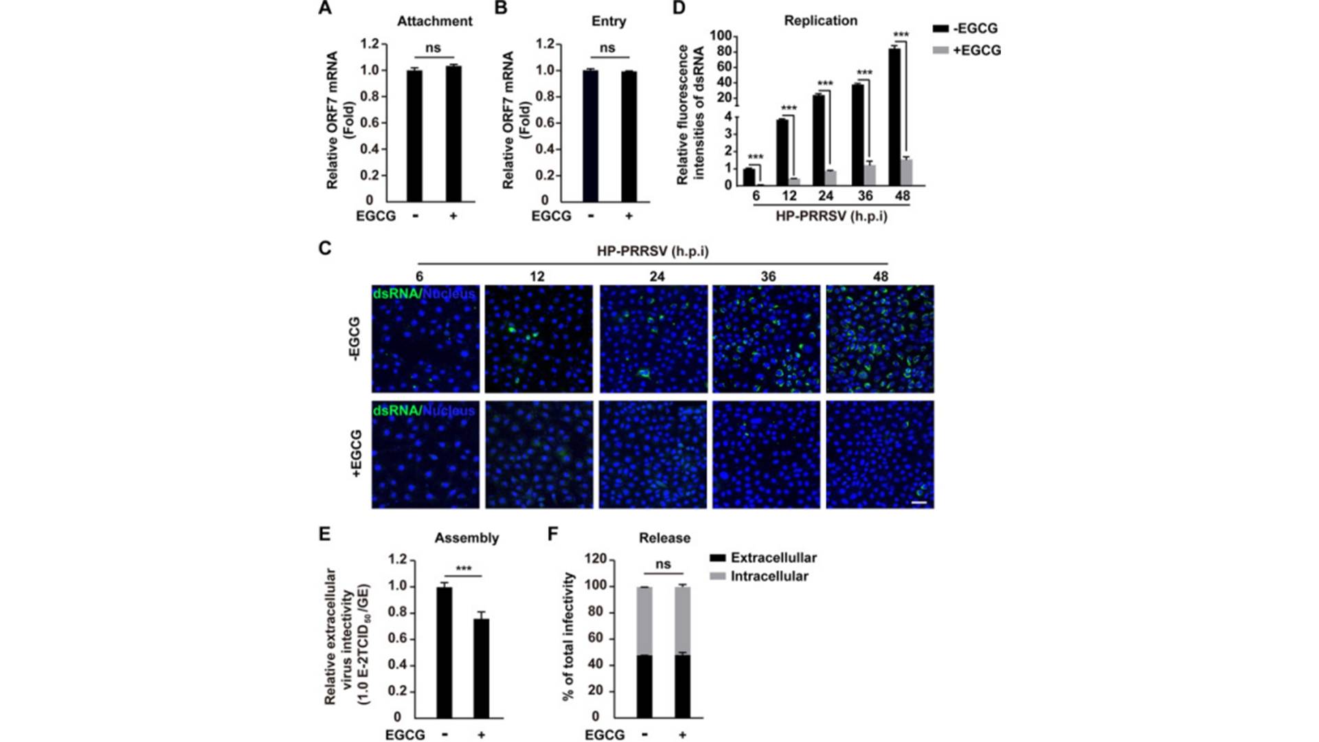
EGCG is recognized as a flavonoid with antiviral activity against various types of DNA and RNA viruses. Studies have shown that EGCG can significantly reduce PRRSV infection by inhibiting lipid synthesis and autophagy. Given that plant-derived natural products can help prevent and treat various infectious diseases, EGCG has great potential as a safe and environmentally friendly natural compound for treating PRRSV infection.

EGCG impairs PRRSV replication and assembly.
summary
EGCG exhibits strong antioxidant activity, which is inseparable from its chemical structure. Therefore, drug development research based on the structural modification of EGCG or its derivatives is a promising direction. EGCG involves the regulation of many signaling pathways, thus providing tremendous opportunities for research on the basic mechanisms and discovery of new disease targets in anti-obesity, wound healing, neurodegenerative diseases, and cardiovascular and cerebrovascular diseases.
Cancer cell resistance to chemotherapy drugs significantly reduces the effectiveness of treatment for cancer patients, and the toxic side effects of chemotherapy severely impact their quality of life. When EGCG is used in combination with cisplatin, 5-FU, doxorubicin, and paclitaxel, it can enhance their sensitization effects on tumors. EGCG can also inhibit a range of adverse reactions caused by chemotherapy, such as gastrointestinal disorders, nephrotoxicity, and cardiotoxicity, through its anti-inflammatory and antioxidant effects, thereby improving patients' quality of life. Therefore, EGCG, as a chemopreventive drug with low toxicity, shows great potential in clinical combination therapy and drug delivery system research.
In summary, EGCG, as one of the most important catechin components in green tea, has attracted much attention due to its powerful antioxidant, anti-inflammatory, and anti-cancer effects. This has provided new ideas and directions for different types of anti-cancer, anti-aging, anti-inflammatory, and antiviral research. Similarly, EGCG also shows broad development potential in research fields such as neurodegenerative diseases (e.g., Alzheimer's disease, Parkinson's disease) and cardiovascular diseases (cardiomyopathy protection, antiarrhythmia).

Epigallocatechin powder display from Xi’an Jenifer Technology Co., Ltd.
As a globally renowned supplier of scientific research reagents, Xi’an Jenifer Technology Co., Ltd. has deep expertise in the field of targeted molecules and scientific research reagents. With its comprehensive production system, rigorous quality control, and extensive industry experience, it has become the preferred partner for numerous research institutions. Specifically targeting the prominent molecule Epigallocatechin (EGCG), Xi’an Jenifer Technology Co., Ltd.'s related products highlight four core advantages, comprehensively empowering scientific research:
1. Precise and controllable purity ensures guaranteed activity.
2. Advanced preparation process results in superior stability.
3. Stringent quality control system provides greater peace of mind for research.
4. Stringent quality control system provides greater peace of mind for research.
In the future, Xi’an Jenifer Technology Co., Ltd. will continue to focus on the research and optimization of star molecules such as EGCG. Leveraging its technological advantages and industry influence, it will provide global researchers with higher quality, more efficient, and more cost-effective research reagents and services, helping to unlock the research value of EGCG in multiple fields and promoting the rapid development of related scientific research fields.